seq2seq

不定の長さの列→固定次元のベクトル→不定の長さの列、というアーキテクチャ。

  • 固定次元のベクトルなので、インプットが長くなると問題になりうる
  • インプットの最後の単語の方に重きが置かれる

information bottle neckというらしい。

alignment

単語の意味の曖昧さを解消すること。bank=銀行?土手?みたいな。

attention

  • key, value: encoderの隠れ状態から計算される長さNのベクトル。Nはインプットの長さ
  • key, valueには、それぞれに行列が付随する。これらは同じ形で、しばしば値も同じ
  • query: decodeの隠れ状態から計算される
  • (key, value)とqueryがattention layerに入力され、queryとkeyの内積が計算される
  • その内積をsoft maxに入れて、確率分布にする

レクチャーの説明は分かりづらかった・・

Tensorflowのtutorialにも説明あり。

  • key = encoderの隠れ状態
  • query = decoderの隠れ状態
  • keyとqueryの一致度で、入力系列全体に亘る確率分布 = 重みを作る
  • 上の重みでencoderの隠れ状態を混ぜ合わせ、decoderの隠れ状態と合わせて予測値を作る

というのが大体の手順。なんでこれで精度が上がるのか良く分からない・・

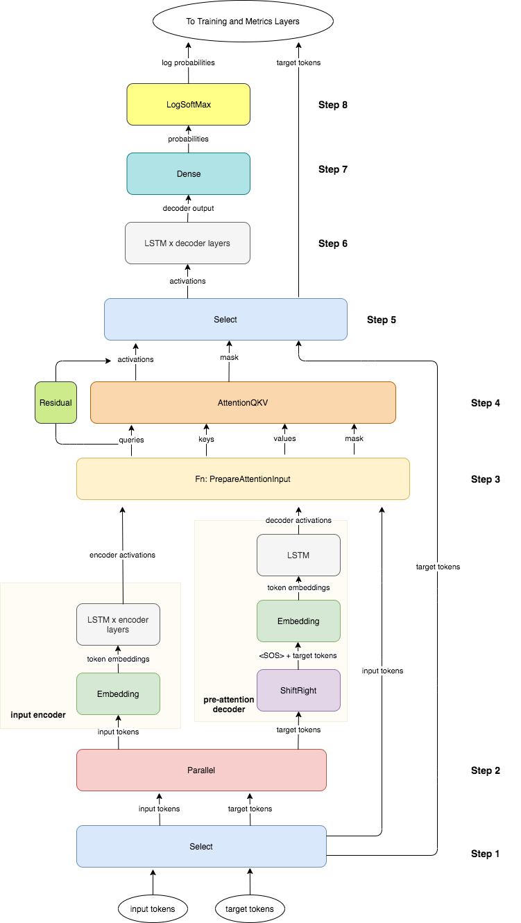
以下の図は、Attentionを含んだencoder/decoderの実装の概要

Attentionの実装の概要 © Coursera
Attentionの実装の概要 © Coursera

よく分かってないのは、この絵だと、入力の\(n\)単語目と出力の\(n\)単語目が同時に処理されていくように見えること。 本来は、全ての入力が処理されてから出力の1個目(=文章開始トークン)が処理されるはず。

Attentionの処理内容の意味も含めて、kerasやTFのtutorialで勉強した方が良さそう。

teacher forcing

シーケンスを出力するモデルの場合、最初の1個目で外すと、その後も外れる可能性が高く、計算が無駄になりそう。 なので、訓練時に、直前の時刻の予測値ではなく直前の時刻に対応する教師データを使うようにする。 これによって収束が早くなる。

ただし、訓練時には教師から予測する一方で、予測時には自分の予測値を使うので、訓練/予測時で 異なる挙動をし得る。こういうのをExposure biasと言うらしい。

評価指標

BLEU

bilingual evaluation understudy

bleuの計算 © Coursera
bleuの計算 © Coursera
  • 予測文章(機会が生成した)と参照文章(人間が書いた)を比較
  • 以下2つの数値の比率を評価指標とする
    • 分母は、参照文章の単語数
    • 分子は、予測文章中の単語の中で、参照文章中に現れる単語の数。ただし、同一単語が複数回、予測中に現れる場合、参照文での出現回数までしかカウントしない

ROUGE

Recall-Oriented Understudy for Gisting Evaluation

rougeの計算 © Coursera
rougeの計算 © Coursera
rougeの計算 © Coursera
rougeの計算 © Coursera

recall/precisionを単語やn-gramを用いて計算する。単一の指標ではなく、それらrecall/precisionの集まり。

decoding

beam saerch

良く分からなかったので、再度、勉強する。

minimum bayes risk

複数の候補文を生成し、それらの類似度を計算する(rougeなど)。自分以外の全候補文に対する類似度が最大のものを選ぶ。

dataset

opus 翻訳文のデータセット

trax

  • TDFSというデータロードのためのクラスがある
  • bucketing. 1つのバッチに入っているデータの長さを大体同じにする(paddingが少なくなる)

その他

kerasでのseq2seqの説明